首页
北京
上海
广州
更多城市
▼
热门城市
北京
上海
广州
深圳
成都
杭州
郑州
西安
重庆
武汉
天津
南京
苏州
青岛
宁波
长沙
石家庄
合肥
东莞
昆明
省份导航
福建
贵州
山东
江苏
广西
海南
湖南
江西
河北
山西
内蒙古
宁夏
新疆
青海
甘肃
辽宁
吉林
黑龙江
恩集网
校招/实习
AI工具
🔍
导航菜单
×
🔍
首页
热门城市
北京
上海
广州
深圳
成都
杭州
郑州
西安
重庆
武汉
天津
宁波
东莞
昆明
省份导航
福建
贵州
山东
江苏
广西
海南
湖南
江西
河北
山西
内蒙古
宁夏
新疆
青海
甘肃
辽宁
吉林
黑龙江
其他栏目
招聘资讯
校招/实习
AI工具
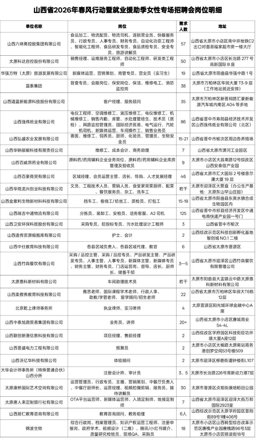
【2026年3月6日】山西省2026年春风行动暨就业援助季女性专场招聘会
来源:
晋中学院
2026-02-23
0
1
招聘时间
2026年3月6日
0
2
招聘地点
山西省人力资源市场
0
3
岗位明细
END
标签:
恩集网
2026年3月6日
2026年
山西省
春风
行动
就业
援助
季女性
相关推荐
女性专场
2026-02-23
1.【2026年3月6日】山西省2026年春风行动暨就业援助季女性专场招聘会
晋中学院
活动预告
2026-02-23
2.长治2026年“春风行动”专场招聘会
长治市人力资源和社会保障局
活动预告
2026-02-23
3.大同市2026年春风行动暨就业援助季活动
大同就业创业